Page 325 - TM_ปก E-Book SP Sharing 2025
P. 325
F16
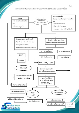
แนวทางการป้องกันภาวะคลอดไหล่ยาก ระยะฝากครรภ์ คลินิกฝากครรภ์ โรงพยาบาลน้ำยืน
ประเมินปัจจัยเสี่ยง
รพ.สต คัดกรองความเสี่ยงต่อภาวะคลอดไหล่
วันอังคารและวันพุธ
- รพ.สต.รับฝากครรภ์ครั้ง ยาก
คลินิกฝากครรภ์
แรก - มีประวัติคลอดไหล่ยาก
- คัดกรองความเสี่ยง - มีโรคประจ าตัว เบาหวาน
- เจาะเลือดครั้งที่ 1 - เคยคลอดทารกน ้าหนัก ≥ 4,000 กรัม
- มารดาสูงน้องกว่า 150 เซนติเมตร
คัดกรองเบาหวานขณะตั้งครรภ์ ประเมินน ้าหนักอายุครรภ์ 26
- Risk คัดกรองครั้งแรกที่มาฝากครรภ์ สัปดาห์ โดยการตรวจทางหน้าท้อง
และอายุครรภ์ 26 สัปดาห์
- No Risk คัดกรองอายุครรภ์ 26 สัปดาห์
HF > 28 เซนติเมตร HF 24-28 เซนติเมตร
GDMA1
U/S น ้าหนักทารกใน ฝากครรภ์ต่อตาม
ครรภ์ นัด
GDMA2
th
EFW ≥ 1128 gms. (95 )
Refer พบสูติ
นัดฝากครรภ์ทุก 1 เดือน
แพทย์
ติดตามน ้าหนักทารกในครรภ์
นัดฝากครรภ์คลินิกครรภ์เสี่ยง
รพ.น ้ายืน ทุก 1 เดือน อายุครรภ์ 38 สัปดาห์
HF 4/4 เหนือระดับสะดือ
EFW ≥ 3,500 gms.
รับฝากครรภ์ Low Risk
Yes No
*ตรวจครรภ์ Size>Date
Refer เตรียมตัวคลอด
พบสูติ
แพทย์
คลินิกครรภ์เสี่ยงวันอังคาร น ้าหนักทารกในครรภ์ ≥
U/S น ้าหนักทารกใน
95
th
ครรภ์ น ้าหนักทารกในครรภ์ < 95 ฝากครรภ์ที่
th
รพ.สต.ตาม
นัด

