Page 326 - TM_ปก E-Book SP Sharing 2025
P. 326
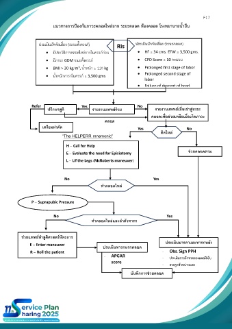
F17
แนวทางการป้องกันภาวะคลอดไหล่ยาก ระยะคลอด ห้องคลอด โรงพยาบาลน้ำยืน
ประเมินปัจจัยเสี่ยง (ระยะตั้งครรภ์) Ris ประเมินปัจจัยเสี่ยง (ระยะคลอด)
• มีประวัติการคลอดไหล่ยากในครรภ์ก่อน k • HF ≥ 34 cms. EFW ≥ 3,500 gms.
• มีภาวะ GDM ขณะตั้งครรภ์ • CPD Score ≥ 10 คะแนน
3
• BMI > 30 kg/m , น้ำหนัก ≥ 110 kg • Prolonged first stage of labor
• Prolonged second stage of
• น้ำหนักทารกในครรภ์ ≥ 3,500 gms.
labor
• Failure of descent of head
Refer ปรึกษาสูติ Yes รายงานแพทย์ร่วม No รายงานแพทย์เมื่อเข่าสู่ระยะ
แพทย์ ประเมิน คลอดเพื่อช่วยเหลือเมื่อเกิดภาวะ
คลอด
เตรียมผ่าตัด Yes ฉุกเฉิน No
คลอด “The HELPERR mnemonic” ติดไหล่
H – Call for Help
E – Evaluate the need for Episiotomy ช่วยคลอดตาม
L – Lif the Legs (McRoberts maneuver) มาตรฐาน
No Yes
ท าคลอดไหล่
P – Suprapubic Pressure
No Yes
ท าคลอดไหล่และล าตัวทารก
ช่วยแพทย์ท าสูติศาสตร์หัตถการ
E – Enter maneuver ประเมินมารดาและทารกหลัง
ประเมินทารกแรกคลอด
คลอด
R – Roll the patient - Obs. Sign PPH
- APGAR - ประเมินการฉีกขาดของแผลฝีเย็บ
ทันที
score
- Birth - กระดูกหัวหน่าวแยก
Injury บันทึกการช่วยคลอด

