Page 338 - TM_ปก E-Book SP Sharing 2025
P. 338

G4

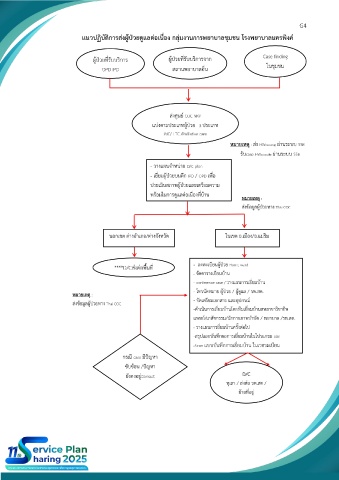
                              แนวปฏิบัติการส่งผู้ป่วยดูแลต่อเนื่อง กลุ่มงานการพยาบาลชุมชน โรงพยาบาลนครพิงค์
   333   334   335   336   337   338   339   340   341   342   343