Page 183 - TM_ปก E-Book SP Sharing 2025
P. 183
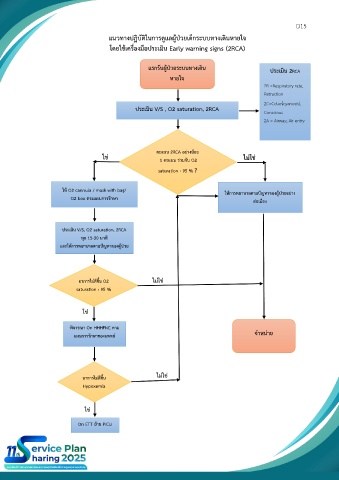
D15
แนวทางปฏิบัติในการดูแลผู้ป่วยเด็กระบบทางเดินหายใจ
โดยใช้เครื่องมือประเมิน Early warning signs (2RCA)
แรกรับผู้ป่วยระบบทางเดิน ประเมิน 2RCA
หายใจ
2R =Respiratory rate,
Retraction
2C=Color(cyanosis),
ประเมิน V/S , O2 saturation, 2RCA
Conscious
2A = Airway, Air entry
คะแนน 2RCA อย่างน้อย
RCA
ใช่ 1 คะแนน ร่วมกับ O2 ไม่ใช่
saturation ‹ 95 % ?
หายใจลำบาก Dyspnea
ให้ O2 cannula / mask with bag/ ให้การพยาบาลตามปัญหาของผู้ป่วยอย่าง
O2 box ตามแผนการรักษา ต่อเนื่อง
ประเมิน V/S, O2 saturation, 2RCA
ทุก 15-30 นาที
และให้การพยาบาลตามปัญหาของผู้ป่วย
อาการไม่ดีขึ้น O2
saturation ‹ 95 % ไม่ใช่
ใช่
พิจารณา On HHHFNC ตาม
แผนการรักษาของแพทย์ จำหน่าย
อาการไม่ดีขึ้น ไม่ใช่
Hypoxemia
ใช่
On ETT ย้าย PICU

